全國客戶服務熱線

024-77817557

鹿副產品

聯係我們

必威betway(中国)官方

聯係方式:024-77817557

銷售總監:孫振元 18041084008

郵箱:hongyusw@163.com

地址:遼寧省鐵嶺市西豐(feng) 縣生命健康產(chan) 業(ye) 園區順城路150號

網址:www.haj1995.com


關於必威betway(中国)官方遼寧省地方標準《黑參加工技術規程》的公示

您的當前位置: 首 頁 >> 新聞中心 >> 公司新聞

關於必威betway(中国)官方遼寧省地方標準《黑參加工技術規程》的公示

發布日期:2020-06-03 作者: 點擊:

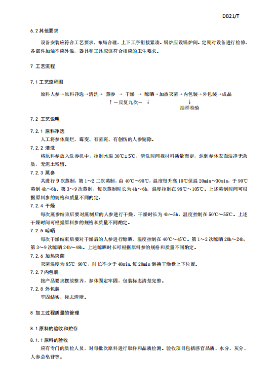
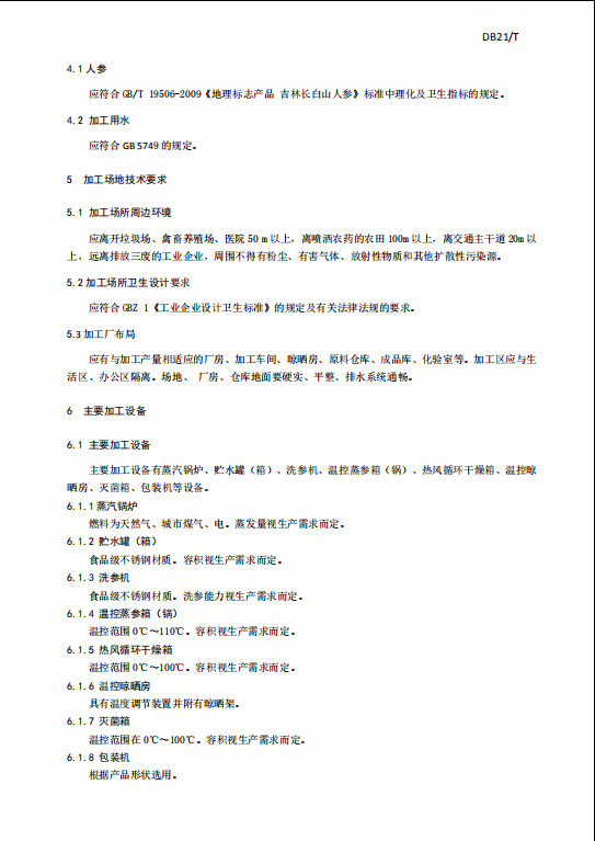
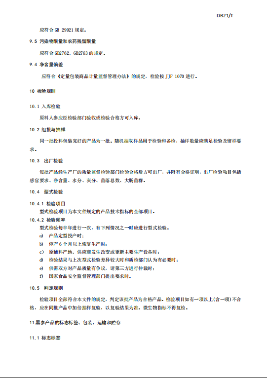
根據遼寧省地方標準管理辦法(遼農(nong) 監[2017]34號)要求,現將遼寧省地方標準《黑參加工技術規程》進行公示,並麵向社會(hui) 征求意見。有關(guan) 單位和個(ge) 人如對公示內(nei) 容持有異議,請在公示期內(nei) 以信函或郵件方式與(yu) 遼寧省林業(ye) 和草原局聯係。反映情況要實事求是、有理有據,並署真實姓名與(yu) 聯係方式,以便於(yu) 聯係。凡匿名異議和超出期限的異議不予受理。

特此公示。

  

2020年6月1日星期一 

聯係人:張磊

聯係電話:024-23448927


1.png


4.png


本文網址:https://www.haj1995.com/news/507.html

關鍵詞:人參產品,鹿副產品,betway必威安卓下载

最近瀏覽:

歡迎給我們留言
請在此輸入留言內容,我們會盡快與您聯係。
姓名
聯係人
電話
座機/手機號碼
郵箱
郵箱
地址
地址